按Enter到主內容區
:::
網站導覽
兒童版
英文版English
碳排節省網
回首頁
字型大小:
小
中
大
搜尋
網站搜尋
推薦關鍵字
囤房稅
牌照稅
代理人
線上繳稅
線上申辦
公益出租人
補發稅單
偏鄉服務
身心障礙減免
繳稅紀錄
熱門搜尋Top10
自用住宅
囤房稅2.0
房屋稅新制
承辦人員通訊資料
房屋稅課稅現值查詢
補發稅單
免徵土地增值稅
常見稅務問題
線上繳稅
總局暨八分局地理位置圖及交通資訊
房屋稅籍編號查詢
公益出租暨社會住宅優惠專區
活動資訊
租稅宣導活動
租稅宣導活動
線上稅額試算
線上申辦
線上查繳稅、電子傳送服務及使用牌照稅歸戶
節稅健診
視訊服務e指通
地稅小幫手
您的瀏覽器不支援JavaScript語法,JavaScript語法並不影響內容的陳述。您可使用按鍵盤上的Ctrl鍵+ (+)鍵放大/(-)鍵縮小來改變字型大小;回到上一頁可使用瀏覽器提供的 Alt+左方向鍵(←) 快速鍵功能;列印可使用瀏覽器提供的(Ctrl+P)功能。您的瀏覽器,不支援script語法,若您的瀏覽器無法支援請點選此超連結
網站導覽
分眾導覽
地政士
線上申辦
案件進度查詢
書表下載區
線上試算稅額
房屋稅籍編號查詢
地方稅網路申報
地方稅網路申報流程說明
內政部不動產交易實價查詢服務網
房地合一專區
新住民New Immigrants
線上申辦 Online Application
注音版申請書Application Forms Download
繳納期限及管道Deadline For Paying & Payment Channels
便捷服務Convenient Service
納稅者權利保護法The Taxpayer Rights Protection Act shall protect your rights
統一發票兌獎APP武功祕笈
活動訊息 Information
服務成果 Service Performance
相關網站 Related Links
身心障礙人士
預約到府服務
身心障礙人士如何申請免徵使用牌照稅
身心障礙者社會福利
樂齡長青
預約到府服務
稅務服務
租稅規劃
相關網站
志工園地
績優志工榮譽榜
志工家族分享區
稅務志工報名專區
相關網站
志工聯誼室
特約優惠商店
金融機構
金融機構經收稅款專區
線上報名
快樂兒童
國際人士-英文版(English-Version Website)
臺中市稅務人員退休協會
各稅導覽
使用牌照稅
使用牌照稅行事曆
稅務新聞
徵收稅率及罰則
空白書表及填寫範例
申辦櫃檯
愛車報報
常見稅務問題
地方稅法規
災害減免
稅額試算
使用牌照稅歸戶專區
使用牌照稅開徵專區
身心障礙者免徵使用牌照稅專區
房屋稅
房屋稅行事曆
稅務新聞
徵收稅率及罰則
房屋稅差別稅率(俗稱囤房稅)專區
空白書表及填寫範例
申辦櫃檯
常見稅務問題
地方稅法規
災害減免
房屋稅籍編號查詢
評定房屋標準價格相關規範(包含房屋標準單價表、地段率)
稅額試算
3D建物輔助房屋稅籍清查專區
房屋稅開徵專區
地價稅
地價稅行事曆
稅務新聞
徵收稅率及罰則
空白書表及填寫範例
申辦櫃檯
常見稅務問題
地方稅法規
災害減免
稅額試算
地價稅開徵專區
土地增值稅
土地增值稅行事曆
稅務新聞
徵收稅率及罰則
空白書表及填寫範例
申辦應檢附證件
申辦櫃檯
常見稅務問題
地方稅法規
網路申報作業流程操作專區
非都市土地供公共設施使用移轉免稅專區
稅額試算
契稅
契稅行事曆
稅務新聞
徵收稅率及罰則
空白書表及填寫範例
申辦櫃檯
常見稅務問題
地方稅法規
稅額試算
印花稅
印花稅行事曆
印花稅彙總繳納申報方式及網路操作修訂
徵收稅率及罰則
空白書表及填寫範例
申辦櫃檯
常見稅務問題
地方稅法規
財政部稅務入口網--彙總繳款書(自行繳納)
稅額試算
娛樂稅
娛樂稅行事曆
稅務新聞
徵收稅率及罰則
空白書表及填寫範例
申辦應檢附證件
申辦櫃檯
常見稅務問題
地方稅法規
災害減免
稅額試算
申辦櫃檯
我要申辦(各項申辦管道)
本局線上申辦
案件進度查詢
線上申辦My Data進度查詢
臨櫃案件查詢
土地增值稅現值申報查詢
契稅申報查詢
陳情整合平台進度查詢
新住民線上申辦查詢
線上回復平台查詢
UTAX申辦案件查詢
得來速預約
線上回復平台
地價稅節稅通知書
使用牌照稅節稅通知書
直撥退稅輔導通知單
土地增值稅自用住宅用地重購退稅節稅通知書
地方稅申請作業流程圖
人民申請案件作業流程圖
常辦申請案件作業流程圖(互動版)
地方稅網路申報與申報流程說明
地方稅網路申報
地方稅網路申報流程說明
財政部稅務入口網-1小時取得電子稅務文件
財政部稅務入口網-提供全國線上申辦
臺中市政府服務e櫃檯
個人化資料自主運用(MyData)
便民服務
書表下載區
一次告知單
房屋稅
地價稅
使用牌照稅
土地增值稅
契稅
娛樂稅
印花稅
全功能服務櫃台
全功能服務櫃台
全功能服務櫃台作業項目應備證件
全功能櫃台現況即時通(含線上預約及查詢)
線上即時查詢
案件進度查詢-本局
繳稅方式及紀錄查詢
房屋稅籍編號查詢
臺中市地方稅退稅查詢
委託轉帳、電子稅單線上查詢
本局線上稅額試算
房屋稅
土地增值稅
契稅
地價稅
印花稅
使用牌照稅
娛樂稅
其他
智慧創新服務
UTax(Your Tax)自動櫃員機
地稅小幫手
視訊發證補單
厝邊服務 要您好稅
偏鄉財所宅急便
中稅AI可比
MyData臨櫃申辦
智慧稅務服務 開創永續未來
稅務行事曆
常見稅務問題
稅務生活e指通
節稅健診
繳稅服務
網路繳稅
實體繳稅
申辦項目免書證謄本表
便捷稅務通
線上報名
專區服務
防詐專區
稅籍異動即時通
地籍異動即時通
財政部-防詐騙 假訊息
165打詐儀表板
111簡訊
Gov網域
受美國關稅影響-地方稅紓困專區
有繳納困難者-申請延期分期繳納
懶人包
相關新聞稿
申請地方稅減稅
房屋稅差別稅率(俗稱囤房稅)專區
囤房稅1.0專區(111.7.1至113.6.30)
囤房稅2.0專區(113.7.1起適用)
申請書表
包租代管業者查詢
線上申辦
身心障礙者免徵使用牌照稅專區
免徵牌照稅相關規定
稅額試算
免稅註銷駕照一站式服務
身障免稅一次告知單
節稅健診
身障免稅申請書
財稅投資專區
地方稅租稅優惠
稅額試算
境外資金匯回專法專區
線上申辦及新聞稿
納稅者權利保護專區
納稅者權利保護法規及相關資訊
新頒法令及各稅函釋
納稅者權利保護官姓名及聯絡方式
我要申辦納稅者權利保護事項
納稅者權利保護官工作成果
納稅者權利保護諮詢會
全國納保專區e網通
常見問題Q&A
討論區
宣導專區及案例分享
地方稅24小時智慧客服
行政救濟專區
行政救濟流程
復查
訴願
行政訴訟
延期分期繳稅專區
延期分期繳稅專區(因政府措施之施行,致應納稅額增加適用)
申請加計利息分期繳納(有繳稅意願而無力一次繳納稅捐)
申請加計利息分期繳納(補徵鉅額稅款適用)
延期分期繳稅專區(天災、事變、不可抗力或經濟弱勢適用)
稅捐稽徵法部分條文修正專區
相關法規
懶人包
常見問答
新聞稿
退稅快易通專區
退稅查詢
一指下載與申辦
認識直撥退稅
退稅支票大小事
災害損失減免專區
地價稅災害減免
娛樂稅災害減免
使用牌照稅災害減免
房屋稅災害減免
公益出租暨社會住宅優惠專區
中稅優惠 懶人包
法令依據
優惠稅率 線上申辦(公益出租人於當年度地價稅開徵40日即9月22日)前提出申請
相關新聞稿
Q&A
落實居住正義 建構幸福城市
金融遺產暨遺產稅申報稅額試算
新聞稿
宣傳單
相關書表
相關連結
Q&A
影音專區
臺中市都市危老重建地價稅及房屋稅減免專區
法令依據
申請書表
懶人包
減免條件
新聞稿
Q&A
廉政園地
廉政法規
我要檢舉
政風信箱
廉政宣導
企業服務廉政平臺
臺灣開放政府國家行動方案
重大活動紀事
112年法務部第1屆透明晶質獎參獎申請書
檔案應用申請專區
檔案應用申請
檔案資訊查詢及加值服務
檔案應用常見問答
檔案應用相關法規
機關檔案查詢目錄網
標竿學習
檔案應用推廣
24小時智慧客服
三官大締專區
車輛回收報廢使用牌照稅查欠稅與退稅專區
宣導專區
活動訊息及花絮
電子書專區
中稅影音小舖
雲端發票宣導專區
幸福找點稅Podcast
SoundOn
Apple Podcast
Spotify
KKBOX
Baabao八寶網路廣播
輕鬆稅學堂
得獎名單
公告資訊
主動公開資訊
法律、法規及地方自治法規
行政指導有關文書
施政計畫
研究報告及出國報告
預算及決算書
請願之處理結果及訴願決定
書面之公共工程及採購契約
支付或接受之補助
各稅開徵、減免及草案預告公告
合議制機關之會議紀錄
政策廣告執行明細
內部控制聲明書
會計月報
我有話要說
政府資料開放平台
公務統計業務專區
視覺化互動式統計圖表
公務統計報表查詢
公務統計方案查詢
預告統計資料發布時間表
統計分析及通報
統計刊物
性別統計專區
統計資料查詢平臺
統計相關網站連結
性別主流化專區
性別平等專案小組
性別意識培力
性別統計與分析
性別預算
CEDAW與性別平等宣導
性別主流化執行成果
性別相關法規
稅務新聞
本局行政規則
人民申請案件項目暨期限表(賦稅類)
公示/送達公告
公示/送達公告
娛樂稅自動報繳申報案件公告及查詢
印花稅申報案件公告及查詢
行救及違章案例
徵才訊息
招標資訊
遊說資訊專區
公職人員及關係人補助或交易身分關係公開專區
單位保有及管理個人資料項目彙整表
關於我們
本局沿革
局長簡介
幕僚主管
分局服務
文心分局
豐原分局
大屯分局
沙鹿分局
民權分局
東山分局
大智分局
東勢分局
分局介紹
組織編制及業務職掌
重點業務介紹
總局暨八分局地理位置圖及交通資訊
承辦人員通訊資料
意見交流
意見信箱
檢舉逃漏稅信箱
民眾參與創新建言
局長與民有約
滿意度調查問卷
民眾反映意見處理情形
榮譽榜
服務與榮耀
同仁績優事蹟
民眾創新建言榮譽榜
藝術空間
網網相連
推薦網站
數位學習網站
花蓮特色產品專區
員工入口網
稅務工作雲
員工協助方案專區
公保服務
:::
我是
地稅小幫手
,很高興為您服務!
視訊服務e指通
官方Line諮詢
中市稅輕鬆FB
Instagram
Youtube
Podcast
首頁
便民服務
一次告知單
地價稅
地價稅自用住宅用地稅率一次告知單
回上一頁
友善列印
轉寄友人
更新日期:2025-07-23
張貼日:2024-12-30
點閱次數:1856
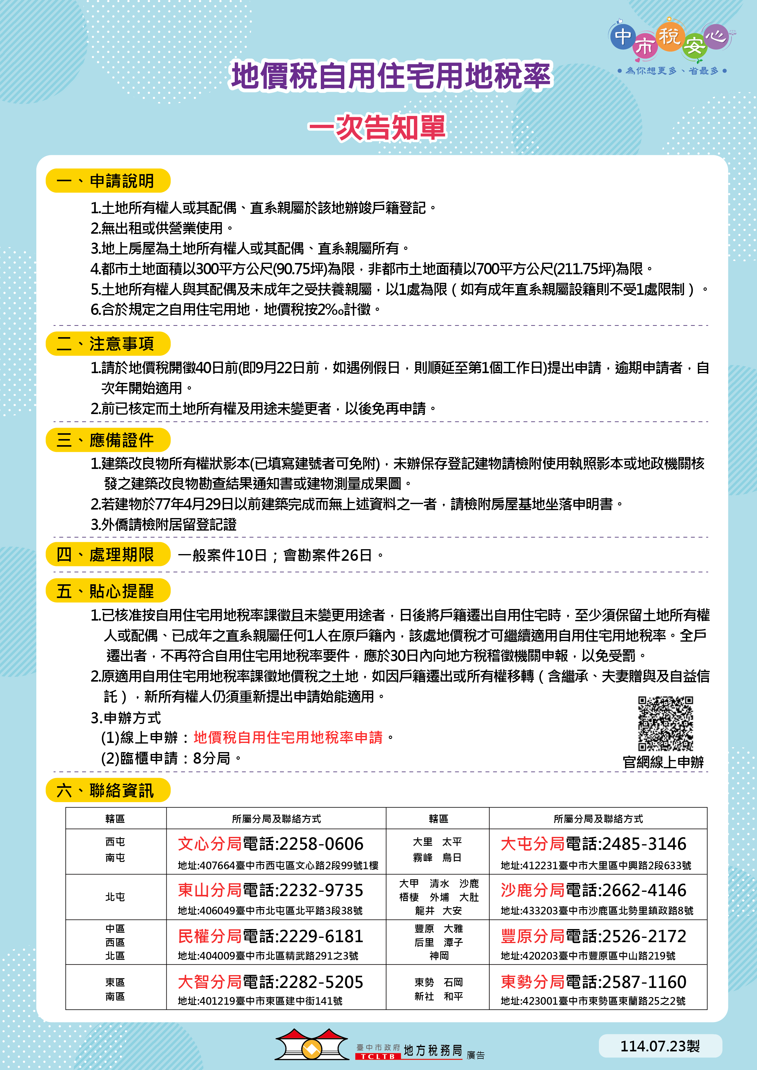
地價稅自用住宅用地一次告知單
地價稅自用住宅用地稅率一次告知單
檔案下載
地價稅自用住宅用地一次告知單-1140721
pdf
6822.51KB
:::
收合
分眾導覽
地政士
新住民New Immigrants
身心障礙人士
樂齡長青
志工園地
金融機構
快樂兒童
國際人士-英文版(English-Version Website)
臺中市稅務人員退休協會
各稅導覽
使用牌照稅
房屋稅
地價稅
土地增值稅
契稅
印花稅
娛樂稅
申辦櫃檯
我要申辦(各項申辦管道)
本局線上申辦
案件進度查詢
得來速預約
線上回復平台
地方稅申請作業流程圖
地方稅網路申報與申報流程說明
財政部稅務入口網-1小時取得電子稅務文件
財政部稅務入口網-提供全國線上申辦
臺中市政府服務e櫃檯
個人化資料自主運用(MyData)
便民服務
書表下載區
一次告知單
全功能服務櫃台
線上即時查詢
本局線上稅額試算
智慧創新服務
稅務行事曆
常見稅務問題
稅務生活e指通
節稅健診
繳稅服務
申辦項目免書證謄本表
便捷稅務通
線上報名
專區服務
防詐專區
受美國關稅影響-地方稅紓困專區
房屋稅差別稅率(俗稱囤房稅)專區
身心障礙者免徵使用牌照稅專區
財稅投資專區
納稅者權利保護專區
行政救濟專區
延期分期繳稅專區
稅捐稽徵法部分條文修正專區
退稅快易通專區
災害損失減免專區
公益出租暨社會住宅優惠專區
金融遺產暨遺產稅申報稅額試算
臺中市都市危老重建地價稅及房屋稅減免專區
廉政園地
檔案應用申請專區
三官大締專區
車輛回收報廢使用牌照稅查欠稅與退稅專區
宣導專區
活動訊息及花絮
電子書專區
中稅影音小舖
雲端發票宣導專區
幸福找點稅Podcast
輕鬆稅學堂
得獎名單
公告資訊
主動公開資訊
政府資料開放平台
公務統計業務專區
性別主流化專區
稅務新聞
本局行政規則
人民申請案件項目暨期限表(賦稅類)
公示/送達公告
行救及違章案例
徵才訊息
招標資訊
遊說資訊專區
公職人員及關係人補助或交易身分關係公開專區
單位保有及管理個人資料項目彙整表
關於我們
本局沿革
局長簡介
幕僚主管
分局服務
分局介紹
組織編制及業務職掌
重點業務介紹
總局暨八分局地理位置圖及交通資訊
承辦人員通訊資料
意見交流
榮譽榜
藝術空間
網網相連
員工入口網
回頁首